| 智能红外人体探测报警及迎宾套件:红外防盗报警器,迎宾报警二合一(红外头感应=日夜可用) 。 红外感应:采用高灵敏度红外探头。无需声音,无需光线,无需震动,即使是夜晚漆黑状态,一旦有人进入监控范围,报警器就会自动检测并发出高强度警笛报警声或是“叮咚,您好,欢迎光临!”适应于商店、仓库、写字楼、厂房、居家等。
功能特点: 1、 全自动红外感应 2、 可调节方向 3、 主机内置喇叭,迎宾响度85±5分贝(迎宾器家族中算是最大声的了) 4、 声音:一档是:叮咚,您好,欢迎光临 二档是:报警声(注:报警声没有迎宾声音大) 5、 3节5号(AA)电池供电,节能耐用;也可外接12V电源 (电池和电源需另配) 6、 远距离探测:0-6米 7、实际尺寸:8*4*8CM 8、净重:0.14KG

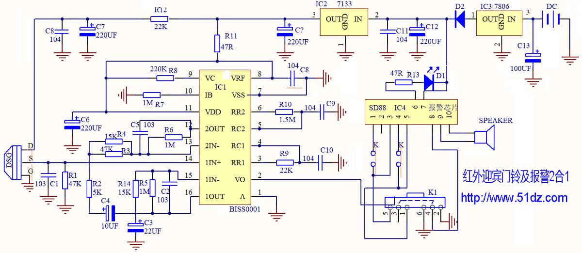
注意:套件没有配调节支架,其它骷颗淦耄饪恰I厦媸亲昂玫某善吠迹莶糠挚突У男枨螅忠烟峁┭笆盗返纳⒓艹墒斓牟罚δ芪榷ǎ罢咦昂煤缶涂梢苑旁诩颐呕虻昝趴诘弊饔偷墓ぞ撸挥锌腿私啪吞嵝阎魅俗⒁猓涤眯院芮浚M蠹蚁不叮安焕朔选!�原理图如下:
欢迎查看原理图!请点击图片在新窗口打开,并将图片放大化后再看!

安装和使用方法 1、将门铃背部的电池盖按箭头方向推开,装入三节5号电池(建议使用碱性电池),盖上电池盒盖。 将门铃开关拨至语音档或警报档 当有客人进入时,电子迎客门铃会发出您之前选择好的声音。 注意事项 每次安装电池本产品需进行“自检”约15-20S左右,再进入正常工作状态. 灵敏度和音量出厂已经设为标准状态,不可调的 若本产品出现自动响声或不正常现象,请检查电池供电或安装位置是否得当(避免直接面对着发光灯具/阳光照射/反射/直射到的地方 如果环境气温过高(高于30度)探测器会出现由远变近现象,这属于正常。 当门铃声音变弱时,请更换电池,门铃尽量避免安装在直接面向空气流量变化大的位置(如:冷气出风口、排气扇口、电热炉附近等),不要装在日晒雨淋的地方.
;如果需要配12V电源可以另加3.6元,请在备注收费中加上,在备注说明中说明,谢谢!
您有没有试过:当您在营业中,您的商铺(写字楼)有客人或“吓人的人”进来而不知道?且就在这不留意的几钞钟内而错失了商机或丢失了财物?应该好多人都有过类似的经历了!现在,只要您拥有这“音乐/报警感应门铃”就不用苦恼和担心了!使用时,只要您将迎宾器放在您的商铺(写字楼)的门口,有人经过门口进入,迎宾器就会感应到,并会发出“叮咚-欢迎光临”或报警的铃声……这样您就安心上上洗手间或者工作啦啦…… 红外线遥感探测,灵敏度高,不受光线场合等影响。不像其他的是光控的,在黑暗环境下不能工作。可旋转支架更方便监视角度的调整,你可以放着、也可以固定在墙壁上。耗电极微。无须打孔排线,免去线路铺设之麻烦支出,不影响装修美观。专用挂架,可以前后旋转,特制自攻螺丝孔眼,方便顶部挂起安装,感应效果更加显著。
参考制作视频点击: 智能红外人体探测报警及迎宾套件制作视频https://www.bilibili.com/video/
查看和发表评论 管理员一般会在8-48小时内回复,会删除无意义的留言以及重复留言,请保证留言标题清晰,内容明确! 1、评论不代表本站观点。 另外,即使是本站原创作品,本站也不保证内容绝对正确。 2、如果您拥有本文版权,并且不想在此处发表,请书面通知本站立即删除并且向您公开道歉! |