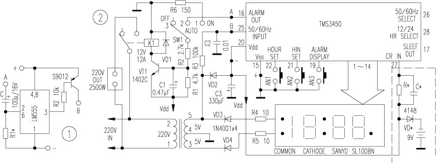
| 选择分类:当前分类——当前分类 相关联或者相类似的文章: 加强中小学教师职业道德建设(387) 电子电路多媒体教程(386) ss570122的雕刻机制作过程(3)(385) 一款手机充电器用电源变换器电路的分析(385) 18. “嘀、嘀、……”报警声(382) 世界摄影史经典作品系列(378) stc2052-clock.asm(378) 315M遥控电路设计(378) 可控硅介绍(374) 关于单片机软件狗-平凡与张工的讨论(370) Win XP安装时出现错误的解决方案(368) JAVA教程 第二讲 Java语言基础知识(1)(364) 详细讲解:石英晶体滤波器(357) 硅胶不等于硅脂!千万别乱用!(354) 二极管的特性与应用(353) 谈单片机学习 (351) 获奖最多的QQ资料介绍——阅读后果自负(348) 如何鉴别可控硅的三个极(347) 法海大罪状---拆散鸳鸯非为娘子为私仇 (347) 给交流数字钟加装自动调时电路(347) 首页 前页 后页 尾页 本站推荐: | 给交流数字钟加装自动调时电路 2002年,第50期,类别:电子产品与器件 自1985年以来,《电子报》曾先后有多篇文章对LED交流数字电子钟进行论述,都认为该类钟具有美观清晰、不用上弦、便于夜间观察和价格低廉的优点;其最大缺点是走时快、误差大、无向后调时功能。以后又有作者著文为该类钟加装带晶振的标准频率源。如《电子报》2000年第41期《带60Hz频率源的LED数字钟》一文,所述方法较好地克服了此类钟走时误差大的缺点。但此法加装工作量大,实施操作比较麻烦。为此,笔者设计了一个简易附加电路(原理电路见图1),仅用五只元件即可克服每日误差。现将此电路及加装方法介绍于后,对此类钟有兴趣的读者不妨一试。 1、 本站不保证以上观点正确,就算是本站原创作品,本站也不保证内容正确。 2、如果您拥有本文版权,并且不想在本站转载,请书面通知本站立即删除并且向您公开道歉! |